蚂蚁百灵大模型团队发布Ring-Linear-2.0系列高效思考模型并开源
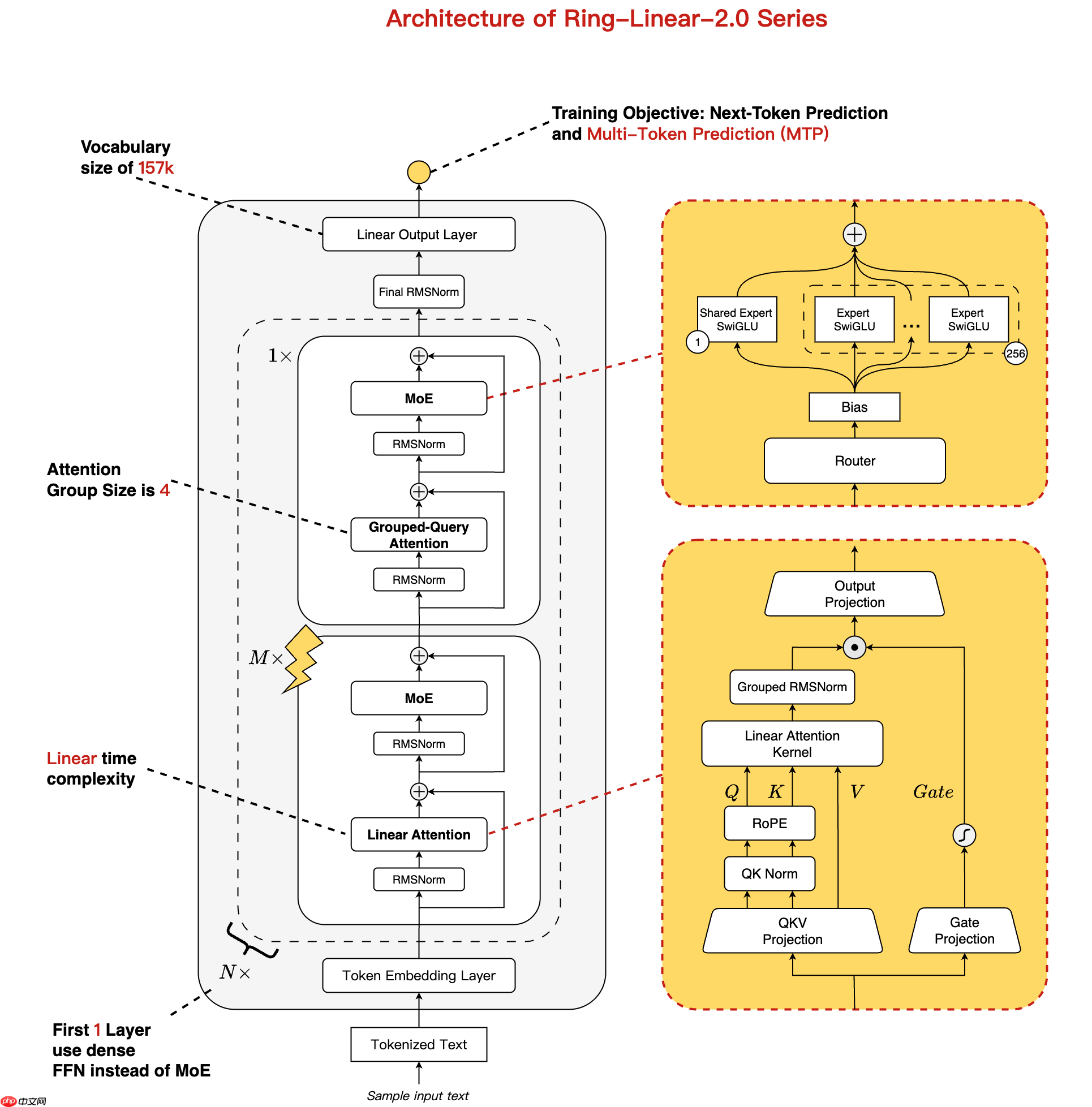
蚂蚁百灵大模型团队近日宣布,正式开源两款具备高效思考能力的新型模型:ring-flash-linear-2.0 与 ring-mini-linear-2.0,同时推出两项自研高性能融合算子——fp8融合算子和线性attention推理融合算子,致力于实现“大参数、低激活”的极致推理效率,并全面支持超长上下文处理。

据团队介绍,通过架构层面的深度优化与高性能算子的协同设计,这两款新模型在复杂推理任务中的推理成本大幅降低,仅为同等规模Dense模型的十分之一,相比前代Ring系列模型,推理开销也减少了50%以上。

得益于训练与推理引擎在算子级别的高度对齐,模型可在强化学习过程中实现长时间、高稳定性且高效的迭代优化,在多个高难度推理基准测试中持续保持领先水平,稳居SOTA行列。



目前,两款模型均已开放源代码,具体开源地址如下:
Ring-flash-linear-2.0Hugging Face:https://www.php.cn/link/df3533caf8f1bedde6a6633d90819e82 ModelScope:https://www.php.cn/link/e3036fb3e0fd60ba20772f6325fa8f60Ring-mini-linear-2.0Hugging Face:https://www.php.cn/link/e1b0e6b958ea38f4dae5f9d24730ef05 ModelScope:https://www.php.cn/link/e6c439226a0bde3e060ac5ce39b7d0f2
下一篇 >>
网友留言(0 条)