长沙中小学2025-2026学年度开学与寒假时间表揭晓!
长沙中小学已经确定了2025-2026学年度的开学时间和寒假时间,学生们即将迎来新的学期,同时寒假时间也已经安排妥当,具体的开学时间和寒假时间尚未公布,请关注官方通知以获取最新信息。
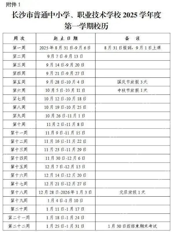
根据长沙市教育局发布的官方通知,长沙市的普通中小学及职业技术学校2025学年度的校历安排已经确定。今年秋季学期的开学报到日为8月31日,并于9月1日正式开始上课。

第一学期(2025年秋季)
本学期从2025年9月1日正式开课,至2026年1月31日学期结束,总计22个教学周。随后的寒假将从2026年2月1日开始,至3月3日结束。

第二学期(2026年春季)
春季学期计划于2026年3月5日开学上课,并于同年7月11日结束,共计19个教学周。紧接着的暑假将从2026年7月12日正式开始,至8月29日结束。

下一篇 >>
网友留言(0 条)