出发吧麦芬纸飞机活动精彩指南
《出发吧麦芬》纸飞机活动内容指南摘要:,本指南介绍了《出发吧麦芬》活动中纸飞机的相关内容,活动以纸飞机为主题,通过制作和放飞纸飞机,让孩子们体验飞行的乐趣,培养动手能力和创造力,活动内容包括纸飞机制作教程、飞行技巧指导以及相关的趣味游戏和任务,参与活动的孩子们可以了解纸飞机的历史和文化,感受飞行的魅力,本活动旨在通过纸飞机这一简单而有趣的载体,为孩子们带来欢乐的同时,促进他们的成长和发展。
《出发吧麦芬》纸飞机活动深度攻略:高效获取奖励!

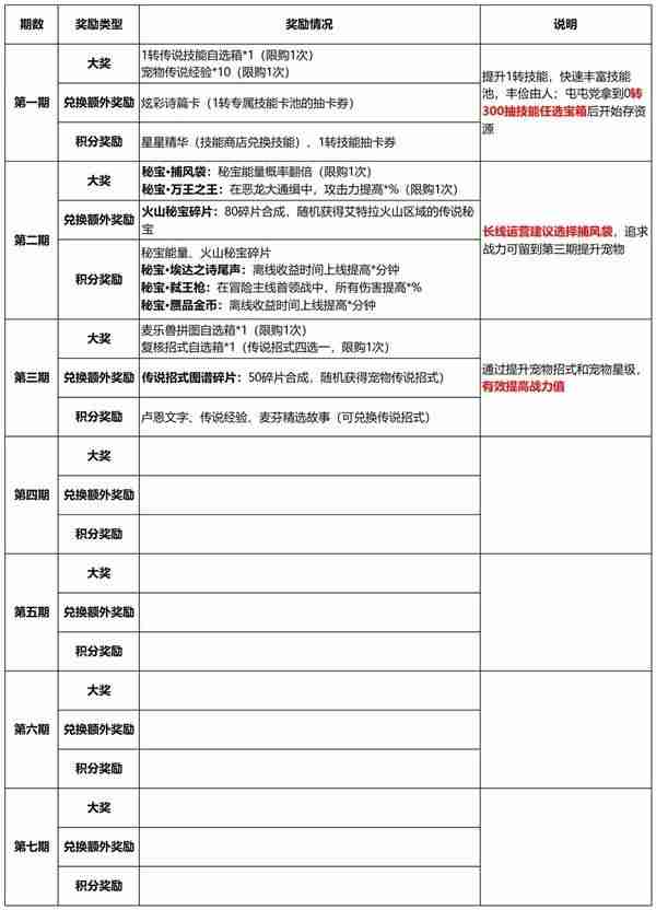
“纸飞机”活动是《出发吧麦芬》的常驻活动,每7天为一个周期,自开服第二周起开启。它是一个获取游戏资源的重要途径,每个周期都设有丰厚的大奖。
纸飞机活动机制详解:
玩家通过完成日常任务、参与技能抽、宠物抽、宠物招式抽、秘宝抽和坐骑抽等方式获得积分。积攒足够的积分即可兑换“纸飞机”,再用“纸飞机”兑换各种奖励。
积分获取途径一览
白嫖玩家策略:
理论上,每个周期可获得300枚纸飞机,三个周期共900枚。此外,还可通过免费礼包和限时特卖的星钻礼包额外获得纸飞机。
积分兑换奖励
建议:攒够2800星钻购买两个星钻礼包,并尽可能完成所有积分任务,争取获得900枚纸飞机。
星钻礼包购买建议
奖励兑换与资源规划:
“纸飞机”可在“信物兑换”界面兑换奖励。兑换系统分五个等级,每个等级只需兑换一次即可解锁下一个等级。
信物兑换界面
重要提示:每个等级只兑换一次!大奖在第五层,总共需要905枚纸飞机。
双卡微氪及以下玩家指南:
建议在战力足够支撑日常游戏的情况下,优先囤积资源,重点参与第二期和第五期的纸飞机活动。
第二期可获得“捕风袋”秘宝(秘宝能源收集翻倍),第五期可获得“蒙昧视界”秘宝(宠物招式收集翻倍)。这两个秘宝对游戏后期收益有显著提升。

第二期和第五期奖励推荐
资源囤积策略:
- 技能抽:第一周控制在100-150次,优先抽取所需技能;第二周再补到300次,开启传说技能自选箱。
- 宠物抽:利用开服第一周的UP活动,优先获取目标宠物。
- 宠物招式抽:激活3个宠物羁绊即可,剩余资源囤积。
- 秘宝抽:开服邮件中的秘宝能量和充能魔晶不要领取,留给第二期活动。秘宝泡泡最多存3个,前一天保持190点能量,再购买4次。
- 坐骑抽:在满足战力需求的前提下,尽可能多存。
每日资源囤积量
开服玩家资源规划:
目标:获得第二期纸飞机大奖“捕风袋”。
每日资源购买:宠物招式3次(100钻),坐骑券3次(110钻),秘宝能量2次(80钻),总计290钻。
资源规划要点:
- 开服送的秘宝能量和充能魔晶留给第二期。
- 卡点存秘宝能量泡泡。
- 宠物招式:抽取12个职业所需招式。
- 坐骑抽:战力足够则可全部囤积。
国际服纸飞机大奖参考
后续活动资源规划:
每日可囤积资源:卢恩文字78积分,坐骑抽卡券90积分,充能魔晶24积分,技能抽卡券20积分,总计212积分。每周任务可获得135积分,每周购买星钻礼包可获得约370积分。
恶龙大通缉奖励
记住:灵活调整资源分配,享受游戏乐趣才是最重要的!
<< 上一篇
下一篇 >>
网友留言(0 条)