一汽解放拟出售一汽财务股权,交易金额达49亿元
一汽解放公司拟出售一汽财务公司21.8393%的股权,交易金额为49.24亿元,这一举措旨在优化资源配置,实现更加市场化的发展,此次股权转让将有利于一汽解放进一步聚焦主业,提升经营效率,同时也为财务公司的发展注入新的活力,此举对于一汽解放公司未来的战略转型和业务拓展具有重要意义。

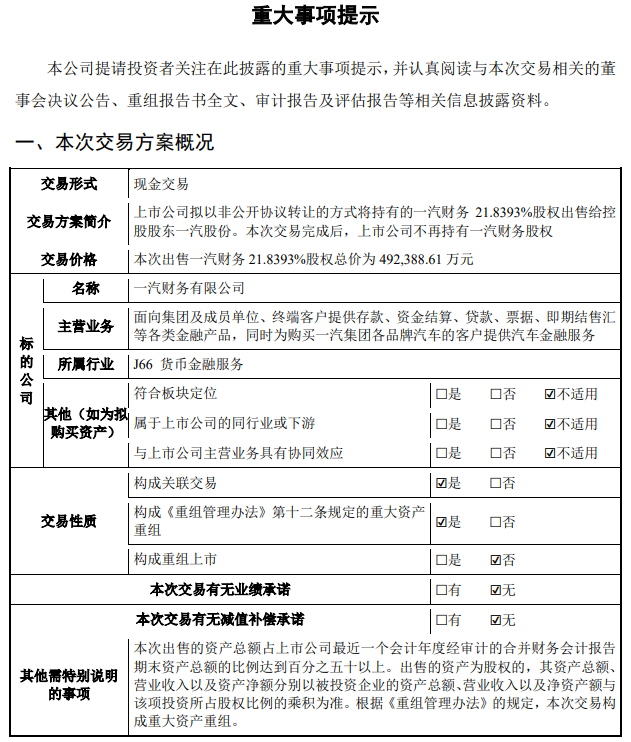
- 一汽解放于 11 月 19 日宣布,将通过非公开协议转让,将持有的 21.8393% 一汽财务股权出售给控股股东一汽股份。交易总额为 492388.61 万元,交易完成后,一汽解放将不再持有任何一汽财务股权。
- 根据机构评估报告,截至 2024 年 5 月 31 日的评估基准日,一汽财务的净资产账面价值为 1,774,358.19 万元。按资产基础法评估,其价值为 2,254,598.87 万元,增值 480,240.68 万元,增值率为 27.07%。
- 一汽财务的标的资产占其全部股份的 21.8393%,因此本次交易的标的评估值为 492,388.61 万元。经交易双方友好协商,最终确定本次股权转让的转让价款为 492,388.61 万元。

本站查询资料获悉,一汽财务面向集团及成员单位、终端客户提供存款、资金结算、贷款、票据、即期结售汇等各类金融产品,同时为购买一汽集团各品牌汽车的客户提供汽车金融服务。
一汽解放表示,本次交易完成后,上市公司总资产和归属于母公司股东的所有者权益有所提升;归属于母公司股东的净利润有所下降。本次交易完成后,上市公司将回笼资金,可以优化上市公司资产结构,提高偿债能力和资产流动性,增强可持续发展能力。
网友留言(0 条)